UBLA4863是一款超宽带线性放大器,在48 kHz至63 GHz的典型带宽上表现出异常的增益平坦度。
该放大器被优化为数据驱动器,以放大具有最小眼睛失真量的信号。这非常适合在诸如光纤接收器信道或112Gbps PAM4信令之类的应用中用作线性增益块。单+6V电源供电。
特性:高线性
高性价比
UBLA4863是一款超宽带线性放大器,在48 kHz至63 GHz的典型带宽上表现出异常的增益平坦度。
该放大器被优化为数据驱动器,以放大具有最小眼睛失真量的信号。这非常适合在诸如光纤接收器信道或112Gbps PAM4信令之类的应用中用作线性增益块。单+6V电源供电。
该放大器模块非常适合驱动数字/脉冲/模拟等应用的光调制器。联系苏州威廉体育光电科技有限公司获取更多详细信息。
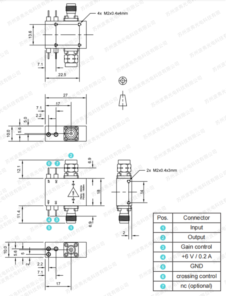
ULBA4863 功能结构图
ULBA4863 112G眼图
ULBA4863 小信号增益
UBLA4863 主要参数*
|
参数 |
Min |
Typ |
Max |
Unit |
|
截止频率 |
48k |
- |
63G |
Hz |
|
输入/输出回波损耗 |
- |
10 |
- |
dB |
|
增益 |
- |
14 |
- |
dB |
|
饱和输出功率 |
- |
- |
+18.3 |
dBm |
|
输出1dB压缩点 |
- |
+16.5 |
- |
dBm |
|
最大输入RF功率 |
- |
- |
+15dBm |
dB |
UBLA4863 63GHz线性射频放大器
|
参数 |
条件 |
最小值 |
典型值 |
最大值 |
备注 |
|
高频工作频率3dB带宽 |
|
- |
63 GHz |
- |
3dB滚降:35~210MHz |
|
低频截止频率-3 dB |
|
- |
48 kHz |
- |
3dB滚降:35~210MHz |
|
小信号增益 |
Pin = -10 dBm |
13 dB |
14 dB |
|
平均:35~210MHz |
|
回波损耗,输入 |
|
|
10 dB |
|
35 MHz < f < 65 GHz |
|
回波损耗,输出 |
|
|
10 dB |
|
35 MHz < f < 65 GHz |
|
群延迟 |
|
|
0.19 ns |
|
|
|
输入参考噪声电压 |
|
|
0.15 mV |
|
DC~20 GHz 宽带测试 |
|
最大射频输入 |
|
|
|
15 dBm |
损伤阈值 |
|
最大功率输出 |
1 dB增益压缩点 |
|
16.5 dBm |
|
@24 GHz |
|
See note(1) |
2 dB增益压缩点 |
|
17.5 dBm |
|
@24 GHz |
|
|
3 dB增益压缩点 |
|
18.3 dBm |
|
@24 GHz |
|
阻抗 |
|
|
50 Ω |
|
输入与输出 |
|
极性 |
反向 |
|
|
|
|
|
耦合方式 |
AC,输入与输出 |
|
|
|
|
|
供电电压(+) |
|
+5.8 VDC |
+6 VDC |
+7 VDC |
|
|
供电电流(+) |
|
|
180 mA |
200 mA |
不超过200 mA |
|
功耗 |
|
|
1.1 W |
|
|
|
增益控制电压 |
|
-10 V |
+2 V |
+3 V |
Pin floats to +2 V |
|
交叉点控制 |
|
-1V |
+1.2 V |
+6 V |
Pin floats to +1.2 V |
Table 1: 输出压缩表
|
Compression |
100 MHz |
6 GHz |
12 GHz |
24 GHz |
|
1 dB |
14.3 dBm |
15.9 dBm |
16.2 dBm |
16.5 dBm |
|
2 dB |
15.7 dBm |
17 dBm |
17.9 dBm |
17.5 dBm |
|
3 dB |
16.4 dBm |
17.6 dBm |
18.9 dBm |
18.3 dBm |
注(1):使用Keysight U2002A平均功率传感器进行压缩测量
UBLA4863 63GHz线性射频放大器
典型性能特性:
图1至图6中的数据是使用MICRAM DAC4信号源和带有70GHz(SE-70)远程采样模块的LeCroy SDA 100G采样示波器获得。
|
|
|
|
Fig. 1: 56 Gbps PRBS11 pattern on RF In. 60 mv/div |
Fig. 2: 56 Gbps PRBS11 pattern on RF Out. 325 mv/div |
|
|
|
|
Fig. 3: 80 Gbps PRBS7 pattern on RF In. 53 mv/div |
Fig. 4: 80 Gbps PRBS7 pattern on RF Out. 280 mv/div |
|
|
|
|
Fig. 5: 112 Gbps PAM4 pattern on RF In. 50 mv/div |
Fig. 6: 112 Gbps PAM4 pattern on RF out. 280 mv/div |
典型性能特性:
|
|
|
|
Fig. 7: Typical Gain (dB) vs Linear Frequency (GHz) |
Fig. 8: Typical Gain (dB) vs Log Frequency (Hz) |
|
|
|
|
Fig. 9: Typical Gain (dB) High-Frequency Cut-off Region (GHz) |
Fig. 10: Typical Gain (dB) Low-Frequency Cut-off Region (kHz) |
|
|
|
|
Fig. 11: Typical Input Return Loss (dB) vs Frequency (GHz) |
Fig. 12: Typical Output Return Loss (dB) vs Frequency (GHz) |
典型增益控制以及交叉点控制功能:
图13至图18中的数据是使用MICRAM DAC4信号源和带有50GHz(SE-50)远程采样模块的LeCroy SDA 100G采样示波器获得的。所有测量均在270mV输入眼振幅和51%输入眼交叉点进行。增益控制和交叉控制功能取决于输入幅度。交互调整两个控件以控制输出振幅,同时保持50%的交叉点,如图15至图18所示。
|
|
|
|
Fig. 13: Gain Control Function with Crossing Control pin floating |
Fig.14: Crossing Control Function with Gain Control pin floating |
|
|
|
|
Fig. 15: Interactive Control Example with constant 50% Crossing Pt |
Fig. 16: Vgc=2V, Vxp=2.1V, XP=50%, Eye Amplitude=1.27V |
|
|
|
|
Fig. 17: Vgc=-7V, Vxp=3.7V, XP=50%, Eye Amplitude = 0.91V |
Fig. 18: Vgc=-10V, Vxp=4.7V, XP=50%, Eye Amplitude = 0.46V |
UBLA4863 尺寸结构图
图1显示了UBLA4863的机械图纸。除非另有说明,否则所有单位均为毫米。
Figure 1:UBLA4863 尺寸图(Opt-18-FM), mm
产品选型:
|
系列- |
接头尺寸- |
接头类型 |
|
UBLA4863- |
-10=1.0mm连接器 |
-MM:公头输入(Male),公头输出(Male) |
|
|
-18=1.85mm连接器 |
-MF: 公头输入(Male),母头输出(Female) |
|
|
|
-FF: 母头输入(Female),母头输出(Female) |
|
|
|
-FM: 母头输入(Female),公头输出(Male) |
其他:
苏州威廉体育光电科技有限公司是一家专注于光电通信(数字通信、模拟通信、相干通信、量子通信)、光纤传感、量子应用、光学相干断层扫描(OCT)、视觉成像等领域的光电子器件系统集成商。苏州威廉体育光电科技有限公司是法国Exail(iXblue)公司中国区的授权代理商,负责Exail(iXblue)电光调制器产品、光纤、参考发射机(ModBox)等产品国内的售前、销售、售后服务工作,同时威廉体育光电拥有大部分Exail(iXblue)电光调制器、射频放大驱动器、偏压控制器现货产品。
