拉曼光纤专为需要高拉曼增益效率的应用而设计。标准型和PM型都设计有掺有GeO2的高折射率芯和产生高拉曼增益效率的小有效面积。PM版本采用B2O3掺杂的应力棒以实现高双折射。通过适当选择泵浦波长,拉曼光纤可以在1100nm至1700nm的任何波长下提供增益。此外,它们还具有优异的弯曲性能和拼接性能,以及在水峰值处的低衰减。
品牌:OFS
型号:Raman Fiber
拉曼光纤专为需要高拉曼增益效率的应用而设计。标准型和PM型都设计有掺有GeO2的高折射率芯和产生高拉曼增益效率的小有效面积。PM版本采用B2O3掺杂的应力棒以实现高双折射。
通过适当选择泵浦波长,拉曼光纤可以在1100nm至1700nm的任何波长下提供增益。此外,它们还具有优异的弯曲性能和拼接性能,以及在水峰值处的低衰减。
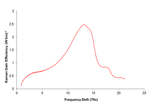
典型色散测试拉曼光纤:
典型色散测试拉曼光纤
拉曼光纤参数规格:
|
参数规格 |
Raman Fiber |
PM Raman SR Fiber |
|
|
物理规格 |
|||
|
包层直径 |
125 ± 1 µm |
-125 ± 1 µm |
|
|
包层非圆度 |
< 0.9 % |
< 2 % |
|
|
芯径Core eccentricity |
< 0.6 µm |
< 0.6 µm |
|
|
涂覆层直径 |
200 ± 15 µm |
245 ± 5 µm |
|
|
验证测试级别 |
100 kpsi (0.689 GPa) |
100 kpsi (0.689 GPa) |
|
|
光学特性 |
|||
|
截止波长 |
≤ 1050 nm |
≤ 1050 nm |
|
|
有效面积 |
@ 1450 nm |
16.1 ± 1.5 µm2 |
16.1 ± 1.5 µm2 |
|
|
@ 1550 nm |
18.7 ± 1.5 µm2 |
18.7 ± 1.5 µm2 |
|
衰减 |
@1450 nm |
0.43 dB/km (typical) |
0.54 dB/km (typical) |
|
|
@1450 nm |
0.46 dB/km (maximum) |
0.58 dB/km (maximum) |
|
|
@ 1550 nm |
0.33 dB/km (typical) |
0.42 dB/km (typical) |
|
|
@ 1550 nm |
0.36 dB/km (maximum) |
0.45 dB/km (maximum) |
|
色散 @ 1550 nm (typical) |
-20 ps/(nm·km) |
-20 ps/(nm·km) |
|
|
色散斜率 @ 1550 nm (typical) |
0.03 ps/(nm2·km) |
0.02 ps/(nm2 ·km) |
|
|
拉曼增益效率* (typical) |
2.5 (W·km)-1 |
2.5 (W·km)-1 |
|
|
偏振模色散PMD |
≤ 0.5 |
|
|
|
消光比 (L=100m) |
|
>30 dB |
|
|
双折射 (typical) |
|
2.8×10-4 |
|
*)峰值增益效率为保偏泵浦1453nm波长测试。
可选项:
<1>光纤可以通过29 x 175 mm线轴上的连接器拼接到标准尾纤上,线轴上覆盖着硅树脂胶保护层。
<2>尾纤也可以在不使用硅胶的情况下交付。
交付:
105 x 265 mm 光纤盘
